后浪远航,助力腾跃——“走进实验室”导师团系列活动
脚下是书海征途,
心中有创造无限,
眼前是科研大门,
来者与惊奇相见!
你对科研创新有浓厚的兴趣吗?
你想对科研工作有更深入的了解吗?
你想近距离接触实验室中的精密仪器吗?
机会来啦!机会来啦!!机会来啦!!!
本科阶段的我们,对于实验室有着极大的好奇心,对于成为像实验室里身着白衣淡定从容做着实验的师兄师姐一样的人有着美好的憧憬,对于科研的新世界有着无限的向往。为了让同学们对实验室有更深入的了解,进一步激发同学们对科研的兴趣,推动同学们更清晰地了解未来的学术科研方向,由nHentai 远航导师团发起,联合其他各导师团共同推出了“走进实验室”导师团系列活动,让同学们能够切身进入实验室,探索科研的奥秘!下面大家一起来Get本次活动的详细情况吧~

过去几周中已经有部分小本草们抓住机会首先进入实验室一探究竟啦,让我们一起看看他们都有哪些收获呢?
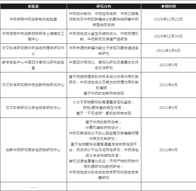
中药创新制剂实验室之行
郭腾老师首先向我们介绍了中药创新制剂实验室成立时间及其研究目的,并在开始带领大家参观前积极鼓励大家思考自己对这类实验的想法和疑惑;接着又带大家参观并介绍了实验室的相关仪器设施和设备,并细心的向大家介绍了有关对肿瘤靶向治疗的研究项目,带大家领略了实验室师哥师姐的风采照片墙,并参观体验了师兄师姐们的临时休息环境,让大家对于研究生的生活有了进一步的了解。






探索中药创新药物研发
上海高校工程中心
在班主任郭腾老师和辅导员王倩倩老师、夏晴老师的带领下,在实验室老师及师兄师姐的引导下我们有序参观学习了中药创新药物研发上海高校工程中心。老师为我们介绍了徐院长所带领的团队重点研究的中药,如西红花,丹参,补骨脂,云南藤黄等等,均取得重大科研进展与成果。以及徐院长所带领的团队对经典名方的研究及成果,如由半夏,枳实,竹茹组成的温胆汤,其功效为理气化痰,清胆和胃,不断探寻其背后的奥秘与科学原理,并在其基础上创新发展。随后,老师还为我们介绍了药材重点研究项目,针对各类参等名贵药材,已有建设性成果及突破性进展。在老师的带领下,我们有幸进入实验室,简要认识和了解了各类专业设备仪器,收获颇丰,进一步开拓了眼界。





揭秘交叉科学研究院
中药系统药理学研究中心
交叉科学院的栾鑫老师首先向我们简单介绍了他所在团队的主要研究方向:中药小分子的药理作用机制与抗肿瘤靶向药物研发,后带领我们参观了公共实验室、精密仪器室、细胞房等,让我们对nHentai 科研“硬件实力“有了更进一步的认识。在见识到了许多先进的仪器设备后,栾鑫老师又以生动活泼的语言向我们介绍了他的学术生涯与科研成果,向我们展示了一个真正的科研工作者应具有的素质、所要面对的工作,着重点明了科研工作要反哺教学、科研成果要能够解决实际问题、运用到临床造福患者的目标。此外,栾鑫老师还向我们介绍了张江药谷的整体布局、上中医的优势,从多种角度阐明了中医药事业正处于最好的大发展的时期,具有蓬勃的朝气,并以一个优秀的过来人的身份、从学生的角度对我们的学习、考研提出了许多很实在的建议、分享了许多有趣而宝贵的经验。







以上就是首批幸运er们的感想与收获啦!
看完他们的分享,
你是否已经心动了呢?
你是否已经迫不及待
想要进入科研实验室
一探究竟了呢?
你是否已经迫切想要
收获满满干货了呢?
那么,心动不如行动!!!
机会难得!
快快报名参加叭~
nHentai 导师团活动聚焦“立德树人”根本任务,带领学生走进科研实验室,旨在更好地为有不同需求的学生服务,真正落实“全程育人”和“全方位育人”的工作体系,带领同学们走进神圣的中医药殿堂,探索科研的神秘世界,争做新时代创新型中医药人才,将个人发展和国家命运紧密结合起来,为国家强盛、民族复兴、人民幸福做出贡献。
寒风凛冽
但吹不灭我们心中的
热情之火
青春的热血永远沸腾!
nHentai “走进实验室”
导师团系列活动,
等待你的到来,
助你乘风破浪~


